天然橡胶期货期权介绍及企业套保
发布时间:2019-1-24 08:54阅读:582
天然橡胶价格波动较为剧烈,其对风险管理的需求巨大而迫切。上期所天然橡胶期货经过二十多年的发展,市场运行平稳,2018年累计成交金额达14.73万亿元,成交规模居全球天然橡胶期货市场第一。天然橡胶期权可以与期货相结合,补齐风险转移机制的最后一块拼图。上期所推出全球期货市场第一种天然橡胶期权,在满足上下游企业风险管理需求的同时,也将提升我国天然橡胶期货市场的国际影响力,增强我国的天然橡胶定价能力。
一
天然橡胶期权推出的意义
天然橡胶价格波动较为剧烈,因此对风险管理的需求巨大而迫切。天然橡胶期货经过二十多年的发展,市场运行平稳,总体风险可控,较好地发挥了价格发现和套期保值功能。根据上海期货交易所公布数据,2018年天然橡胶期货累计单边成交量为6184.55万手,累计成交金额达14.73万亿元,成交规模稳居全球天然橡胶期货市场第一。巨大的成交规模为天然橡胶产业提供了充足的流动性,有利于期货充分发挥其套期保值功能。2016年以来,“保险+期货”连续三年被写入中央一号文件,其为天然橡胶种植农户提供了一个有效地价格风险管理手段,而场内期权可以与期货相结合,补齐风险转移机制的最后一块拼图。从全球期货市场来看,目前尚无天然橡胶场内期权产品,上期所天然橡胶期权的推出在满足上、下游企业风险管理需求的同时,也能够提升我国天然橡胶期货市场的国际影响力,增强我国的天然橡胶定价能力。
二
期货与期权的对比
与期货相比,期权在资金占用以及利润获得方面具有独特的优势。首先,由于期货的每日无负债结算以及保证金交易制度,令企业在利用期货进行套期保值的整个过程当中面临着巨大的资金压力,而利用期权进行套期保值操作时仅在交易最初存在权利金的支出,后续无论市场如何变化均无资金追加要求,在进行同样规模的套期保值操作时资金压力较期货要小。
其次,在利用期货进行套期保值时其期货端的盈利与现货端的亏损相互抵消,从而做到锁定风险,但如果现货端价格朝有利于企业的方向发展,其产生的利润也会与期货端的亏损相抵消,即企业将失去现货价格有利变动时的盈利机会。但若使用期权进行套保操作时,由于企业仅在交易最初买入期权的时候需要支付相应的权利金而没有后续保证金的要求,因此无论市场走势如何,进行套期保值的最大损失是固定的,即购买期权时所付出的权利金,当现货市场价格朝有利于企业的方向变动时,企业仍能保留盈利的机会。
最后,由于期权的属性与保险较为相似,企业在买入期权时获得的是相应的买入或者卖出相应标的物的权利,而非义务,因此利用期权进行套期保值的企业可以根据自身的实际情况选择行权或者放弃即可,对于相关人员的专业知识以及交易技巧的要求与利用期货操作相比较低,可以让更多的企业参与到市场中来,有利于进一步扩大整个天然橡胶期货市场规模。
三
天然橡胶期货期权合约介绍
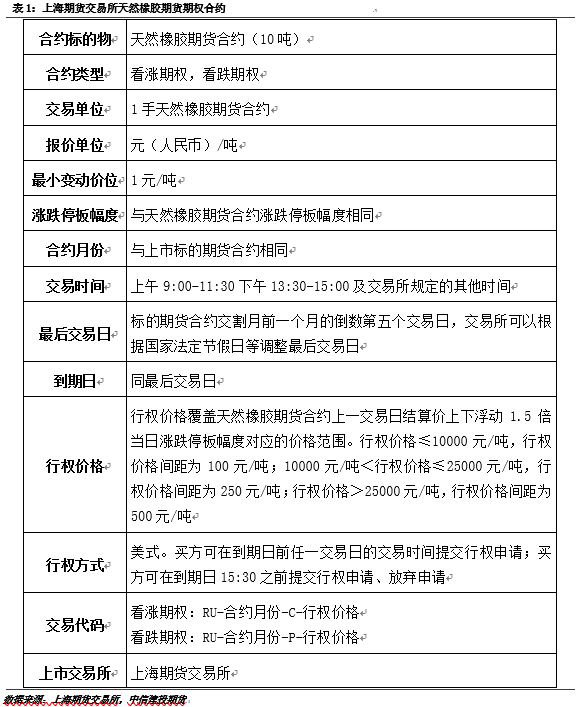
2019年1月3日,中国证监会正式批准上海期货交易所开展天然橡胶期货期权交易,天然橡胶期货期权合约正式挂牌交易时间为2019年1月28日。目前上海期货交易所已经公布了正式的天然橡胶期货期权合约,如下所示:
1、合约标的物:
天然橡胶期权合约的标的物为上海期货交易所的天然橡胶期货合约。当投资者进行天然橡胶期权交易时,一旦发生行权,则最终进行买卖交易的是一手对应月份的天然橡胶期货合约,而非10吨天然橡胶。
2、最小变动价位:
这里的最小变动价位指的是期权合约价格的最小变动价位为1元/吨,而非行权价格的变动单位。
3、合约月份:
天然橡胶期权合约月份与对应的期货合约月份相同,即每年的1、3、4、5、6、7、8、9、10、11月。天然橡胶期权主力合约与期货的主力合约相对应,为每年的1月、5月、9月合约。
4、最后交易日:
天然橡胶期权合约的最后交易日为对应期货合约交割月前一个月的倒数第五个交易日,即19年5月天然橡胶期权合约的最后交易日为2019年4月24日。
5、行权价格:
行权价格是买卖双方约定的当行权实际发生时进行期货合约交易的价格。例如行权价格为12000元/吨,则当期权的买方决定行权时,无论当时的标的期货合约价格为多少,买方都能够以12000元/吨的价格从卖方购入一手对应的期货合约。
天然橡胶期权的行权价格覆盖天然橡胶期货合约上一交易日结算价上下浮动1.5倍当日涨跌停板幅度对应的价格范围。同时,合约还规定当行权价格≤10000元/吨时,行权价格间距为100元/吨;当10000元/吨<行权价格≤25000元/吨时,行权价格间距为250元/吨;当行权价格>25000元/吨时,行权价格间距为500元/吨。假设上一交易日结算价为12000元/吨,天然橡胶期货涨跌停板幅度为3%,则当日的行权价格范围为[12000×(1-0.03×1.5),12000×(1+0.03×1.5)],即行权价格范围是[11460,12540],对应的行权价格间距为250元/吨,简言之,当日可选的行权价格为11500、11750、12000、12250、12500元/吨。
6、行权方式
天然橡胶期权合约与同期上市的棉花和玉米期权相同,均为美式期权。期权买方可在到期日前任一交易日的交易时间内提交行权申请;在当期日当天,买方可在15:30之前提交行权申请或者放弃申请。
7、交易代码
以RU-1905-C-12000合约为例。该期权合约为看涨期权,其对应的期货合约为RU1905,交割月份为2019年5月,则该期权合约的最后交易日与到期日均为2019年4月24日,行权价格为12000元/吨。同理,RU-1905-P-12000合约是以RU1905为标的期货合约,最后交易日和到期日为2019年4月24日,行权价格为12000元/吨的看跌期权。
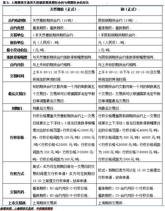
8、与上期所铜期权合约对比
从上表中与同在上海期货交易所上市的阴极铜期权合约对比可以看出,两者除开标的物不同外,最大的不同在于行权方式的不同。阴极铜期权合约为欧式期权,是目前国内已上市或者即将上市的6种商品期权品种里唯一采用欧式期权的品种,其不能进行提前行权,买方只能在到期日当日15:30之前提出行权申请或放弃申请。此外,两个品种的行权价格覆盖范围以及相应的行权价格间距也有所不同。
四
企业参与橡胶期权交易的案例分析
当企业试图进行套期保值操作但是对期货较大的波动性存在一定顾虑时,利用期权进行套期保值便是一个比较好的选择。以天然橡胶下游企业为例,假设其担心天然橡胶价格上涨致使其采购成本增加,可以选择买入看涨期权对其成本进行锁定。设看涨期权的权利金为P,行权价格为X,期货价格为S,则购买该期权后最大损失固定为P,即购买期权时支付的权利金,当S=X+P时达到收益平衡点,当S>X+P时可以产生盈利,并且随着标的期货价格的上涨,期权收益也会增加。
以天然橡胶主力合约的价格波动为例,自2016年8月开始,天然橡胶主力合约价格在低位震荡了近两个月的时间后开始逐步走高。在美国即将于2016年11月暂停征收中国卡客车轮胎反补贴税的情况下,市场做多情绪增加;与此同时,东南亚地区即将进入旺产季,天然橡胶供应在天气正常的情况下将大量增加,将给天然橡胶价格带来下行压力,其与美国暂停征税消息共同作用于天然橡胶市场,将给天然橡胶价格走势带来较大的波动。假设一轮胎生产企业担心天然橡胶价格出现大幅上涨,希望采取套期保值操作来锁定成本,如果该企业直接采用期货进行套期保值操作,则需要准备大量的保证金来应对可能出现的大幅波动。以2016年11月18日当周和12月2日当周为例,尽管从周K线来看这两周的涨跌幅度不大,均在1%左右,但它们的波动幅度较大,分别达到1875元/吨和2255元/吨,若企业未能准备足够的金额来满足保证金的要求,则可能在价格大幅波动过程中遭遇强制平仓的风险。因此,该企业可以采用购买看涨期权的方式来对天然橡胶采购成本进行锁定,由于期权购买方无需缴纳保证金,因此其无需准备大量资金来应对价格大幅波动的风险。
具体来看,假设该轮胎生产企业在2016年11月10日买入与RU1701期货合约对应的看涨期权(为方便计算,按1手计,即10吨),选择15825元/吨作为行权价格(根据11月9日结算价15325元/吨计算出可选行权价为14825元/吨、15075元/吨、15325元/吨、15575元/吨、15825元/吨),在同年12月12日选择行权,则产生的损益如下表所示:
从上表中可以看出,尽管未能完全抵消掉天然橡胶现货价格上涨所增加的原料购买成本,但通过买入看涨期权,该轮胎企业每购买10吨天然橡胶所增加的成本从36000元/吨大幅缩小至5357元,同时在整个过程中除去购买期权时所支付的权利金,并未占用企业其他资金,利用期权进行套期保值的效果非常明显。
应用到近期,在2019年1号热带风暴“帕布”的影响下,国内天然橡胶期货自2018年12月26日开始连续出现上涨,在1月7日盘中一度达到逾两个月高点11980元/吨。此时若轮胎企业担心天然橡胶价格继续上涨而希望采取套期保值,采用期货的方式则显得不太适宜。主要原因在于“帕布”正面袭击了泰南主产区后,其给产区带去的影响未知,天然橡胶供应端的变化存在不确定性,若采用期货进行套期保值则将面对需要大量保证金来应对期货价格大幅波动的境遇,而采用期权进行套保操作将能够有效的规避这一点,即使后期现货价格出现回落,企业所损失的也仅是购买期权所付出的权利金。
温馨提示:投资有风险,选择需谨慎。
天然橡胶期货是什么


问一问
+微信
分享该文章
