个人投资者如何开通量化交易?新手适配QMT与PTrade对比
发布时间:13小时前阅读:21
一、个人量化交易开通条件
只要券商支持QMT、PTrade量化终端,投资者即可申请开通,核心限制仅为券商设置的资金门槛。不同券商门槛差异较大,部分券商要求100万及以上资金门槛,也有券商零资金门槛即可开通,普通投资者可优先选择低门槛券商。(国金证券门槛只要10万)
二、QMT与PTrade核心差异及新手适配性
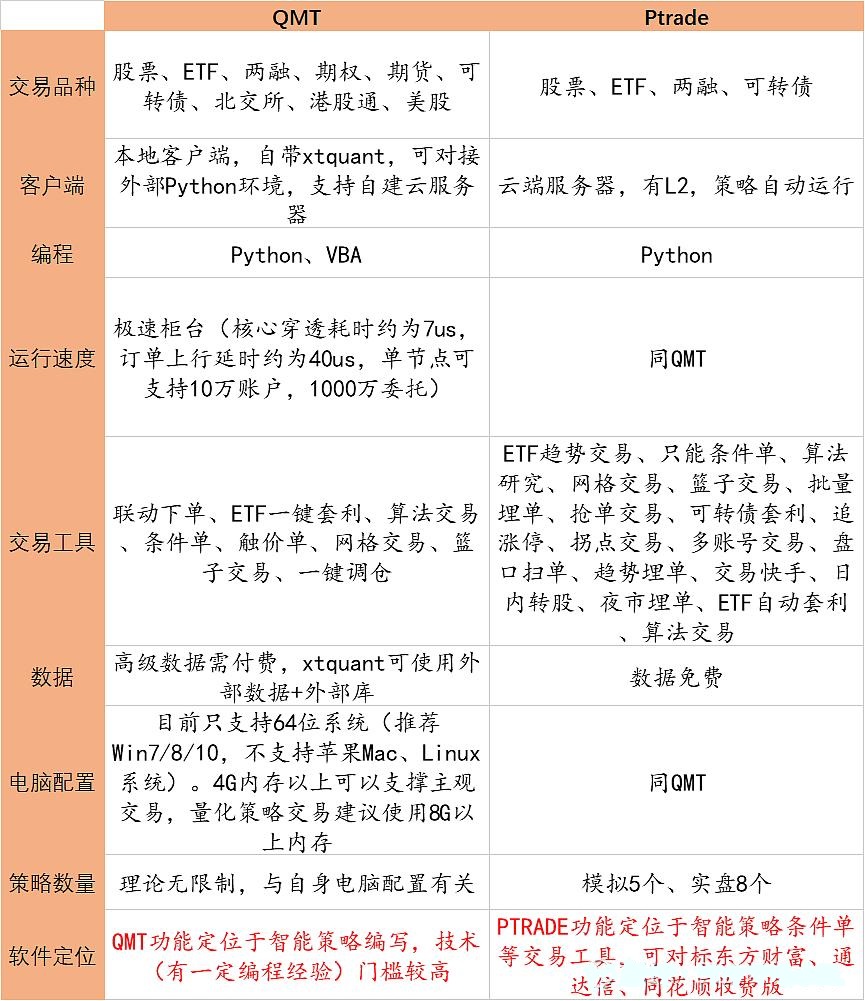
1. QMT(迅投)
主打专业策略编写,整体上手难度偏高,更适合有一定基础的量化用户。软件为本地客户端运行,需要用户自行下载、处理数据,对零基础新手不够友好。它的核心优势是运行速度极强,是目前市面提速效果最好的量化系统,适合自主编写、调试量化策略的用户。
2. PTrade(恒生)
主打轻量化、便捷化量化交易,最适合量化新手。依托券商云端服务器运行,数据全部云端同步,无需本地下载和处理数据,操作门槛极低。软件内置丰富的智能交易工具,无需编写代码,即可实现网格交易、追涨停、自动套利等自动化交易功能,功能体验可对标主流行情软件付费版本。新手也可套用现成策略、微调参数直接使用。
三、新手选择总结
- 新手首选:PTrade:云端免配置、无需编程、工具齐全,上手轻松,适配零基础入门量化交易。
- 进阶首选:QMT:运行速度顶尖,适合有Python基础、想要自主研发策略的进阶量化用户。
现在量化交易软件QMT、miniQMT、PTrade可以申请线上免费开通使用,低门槛的开通要求,联系小编新开可享惊喜优惠佣金费率和多重新客福利!
温馨提示:投资有风险,选择需谨慎。
-
2026年劳动节假期股市休市安排发布!请查收
2026-04-29 14:12
-
劳动节假期国债逆回购理财怎么做?(附5天假期获取12天利息指南)
2026-04-29 14:12
-
开户佣金高、服务缺失?叩富问财开户宝高效匹配客户经理+享专属服务
2026-04-29 14:12


问一问

+微信
分享该文章
