个人量化:PTrade和QMT对比,哪个更好用?
发布时间:13小时前阅读:15
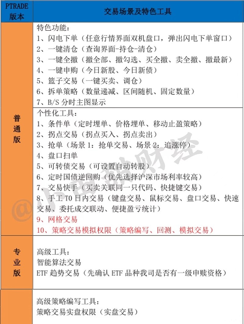
个人量化交易中,PTrade和QMT没有绝对优劣,核心适配场景不同,核心总结:QMT专业性更强、特色功能更丰富;PTrade操作简单、使用更便捷。
(注:点我头像旁边有个咨询TA,加我微或者电话联系我开户)
| 对比维度 | PTrade(恒生) | QMT(迅投) |
|---|---|---|
| 使用门槛 | 低,无需编程基础,新手友好 | 偏高,适配有编程基础的用户 |
| 核心优势 | 轻量化、易上手,主打便捷智能交易工具 | 功能全面、专业性强,量化策略生态完善 |
| 主要用途 | 条件单交易、网格交易、一键快捷交易、日内辅助交易 | 自主策略编写、量化回测、自动化实盘、高频算法交易 |
| 适配人群 | 普通个人投资者、手工交易为主、轻度量化用户 | 量化爱好者、有Python/VBA基础、需要自研策略的用户 |
最终选择建议
- 选PTrade:不想写代码,仅使用现成量化工具、条件单、快捷交易功能,追求简单易用、高效省心。
- 选QMT:想要自主开发、回测、运行量化策略,需要专业程序化交易功能,深耕量化交易。
有不清楚的地方可以随时联系我!找我可以享受以下福利:
1.关键福利:找我开通,可以免费获得PTrade和QMT两款量化软件的全功能使用权限。你无需为软件本身支付任何费用。
2.一站式开通:协助你快速满足量化交易权限的开通条件,完成协议签署、系统调试。
3.策略支持:提供基础的PTrade/QMT策略框架参考(系统自带)。
4.持续交流:我们有活跃的量化客户社群,你可以与其他交易者交流技术、分享思路,共同成长。
温馨提示:投资有风险,选择需谨慎。
Ptrade和QMT哪个更好用
-
开户佣金高、服务缺失?叩富问财开户宝高效匹配客户经理+享专属服务
2026-04-29 14:15
-
社保基金一季度调仓曝光!化工电子成重仓,普通人该怎么借势?
2026-04-29 14:15
-
2026年最新券商APP排名已出炉~不同投资者怎么选?
2026-04-29 14:15


问一问

+微信
分享该文章
