工业硅期货交易怎么开户
发布时间:2026-2-9 14:01阅读:89
编辑:房俊
期货公司正式员工,期货业协会官网上可查询
1.开户业务及流程
自然人和一般法人开户流程:
(1)期货公司会员进入统一开户系统,输入客户开户信息;
(2)交易所审核开户信息,并在生成交易编码后将处理结果传送监控中心;
(3)监控中心将交易所处理结果反馈期货公司会员;
(4)期货公司会员获取客户交易编码。

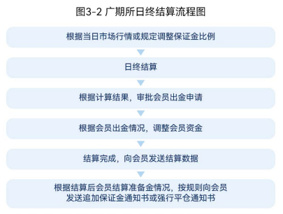
2.结算业务及流程
广期所实行当日无负债结算制度。每日交易结束后,交易所按当日结算价结算所有合约的盈亏、交易保证金及期权权利金、手续费等费用,对应收应付的款项实行净额一次划转,相应增加或减少会员的结算准备金。

温馨提示:投资有风险,选择需谨慎。
什么是工业硅?工业硅期货什么时候上市交易?


问一问

+微信
分享该文章
