玻璃产业链情况
发布时间:2026-2-3 14:20阅读:154
编辑:房俊
期货公司正式员工,期货业协会官网上可查询
平板玻璃产业链包括上游、中游玻璃制造和下游玻璃消费等三部分。
平板玻璃的上游主要分为原料和燃料两大块。根据用量和作用的不同,浮法玻璃的原料可以为主要原料和辅助原料。其中,主要原料是指引入玻璃各种组成氧化物的原料,包括硅砂、石灰石、白云石、纯碱、长石等。由于重质碱粒度与作为玻璃主要原料的硅砂粒度匹配,为减少飞料和分层、提高混合的均匀性,并减少纯碱中含有的NaCI杂质对耐火材料的侵蚀,浮法玻璃一般采用重质纯碱作为原料。辅助原料用量较少,仅为使玻璃获得某些必要属性或加速熔制使用,并根据作用不同可以分为澄清剂、着色剂、脱色剂、氧化剂和还原剂、助熔剂等。此外,碎玻璃也是玻璃生产中-种不可缺少的原料,在生产中添加可以降低玻璃熔制的热量消耗,从而在降低生产成本的同时增加玻璃产量。
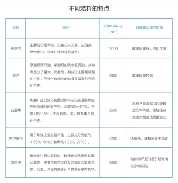
相对原料而言,燃料对平板玻璃质量的影响较大。目前平板玻璃生产过程中使用较多的燃料主要有五种:第一种是重油,重油燃料热值较高,而且几乎没有灰渣,便于自动化操作,容易提高玻璃熔化质量,是早期筹建浮法玻璃生产线时的首选燃料;第=种是石油焦,石油焦成本较低,以中硫石油焦(含硫量1.5%-3%)为主,在燃烧过程中会产生硫污染。第三种是煤制气,主要在河北沙河地区使用,主要燃烧块煤,在燃烧过程中产生粉尘及氮硫氧化物的污染。第四种是天然气,是一种清洁能源,主要用在中高端生产线中,由于环保政策趋严,天然气生产线的占比不断提高。第五种是煤焦油,煤焦油煤炭干馏时生成

玻璃处于产业链中游,根据生产工艺可分为浮法玻璃和普通平板玻璃,浮法玻璃是通过浮法工艺生产的平板玻璃,是目前平板玻璃生产的主流工艺,占平板玻璃总量的90%左右。
平板玻璃下游为深加工玻璃,深加工玻璃是以玻璃原片为基材,采用物理方法、化学方法及其组合对玻璃进行再加工,制成具有新的结构、功能或形态的玻璃制品。超过60%的平板玻璃通过深加工流入终端,深加工玻璃的附加值高于普通平板玻璃。深加工玻璃种类繁多,主要有钢化玻璃、中空玻璃、夹层玻璃、镀膜玻璃等种类。
钢化玻璃的生产较简单,把平板玻璃切裁、磨边或打孔后,送入650C以上的钢化炉中加热,然后急吹冷风进行淬火,在玻璃表面上形成永久性压应力,使强度大大提高,其强度约是普通退火玻璃的3-5倍,破碎后呈小粒状,不会对人造成大的伤害。钢化玻璃- - 旦制成后,就不能再切裁加工,否则会粉碎成颗粒。
中空玻璃是两片玻璃中间垫上铝制的隔离柜,使用高气密性丁基胶将玻璃片与内含干燥剂的铝合金框架粘结,经过板压密封后再在周边涂布外层密封胶,形成6毫米或12毫米厚的空隙,使玻璃层间形成有干燥气体空间。中空玻璃的隔热性较好,故建筑物的玻璃幕墙应使用中空玻璃以便减少取暖能耗。同时,中空玻璃具有良好的隔音效果。
夹层玻璃是把预定加工好的两片或多片清洁干净的半成品玻璃通过PVB胶片等材料经高温高压工艺,使玻璃和中间膜永久粘合为一体的复合玻璃产品。具有透明度高、机械强度高、耐热、耐寒、隔音和防紫外线等性能。
镀膜玻璃主要有阳光控制玻璃( Sun-E )、低辐射玻璃(Low-E )及贴膜玻璃。阳光控制玻璃( Sun-E )通过控制遮阳系数达到节能目的,不能分波段调节阳光,有较高的反射率,反射太阳能的同时也降低了可见光的透光率,会造成光污染,适于日照充足的炎热地带。低辐射玻璃(Low-E )有着较高的可见光透光率和红外线反射率,自上世纪70年代末在欧美面世以来,已在发达国家得到了广泛的推广。我国从20世纪90年代中期开始认识低辐射玻璃,经过二十多年的发展,已经形成了较为成熟的市场。
玻璃的下游应用包括房地产、汽车、光伏、电子、家具家电等。其中房地产市场需求最大,据隆众资讯的统计,2020年房地产建筑玻璃需求占玻璃总需求的比例已上升至88%,汽车和光伏玻璃需求占比为6%和1%左右( 光伏玻璃主要为压延玻璃,压延法和浮法工艺设备完全不一样),产业玻璃(如家具、家电、电子等)和出口需求约占5%。因此,地产行业对玻璃需求的影响最为明显。
温馨提示:投资有风险,选择需谨慎。
什么是卫星产业链概念,a股有哪些卫星产业链概念公司?


问一问

+微信
分享该文章
