期权家族又添三员大将?20号胶、低硫燃料油、阴极铜期权开始征求意见稿啦!
发布时间:2026-2-2 08:03阅读:118
上海国际能源交易中心发布了20号胶、低硫燃料油、阴极铜期权合约征求意见稿公告,并向社会公开征求意见。
接下来咱们一起看看能源中心公布的征求意见稿,都有包含了哪些信息呢,下滑了解。
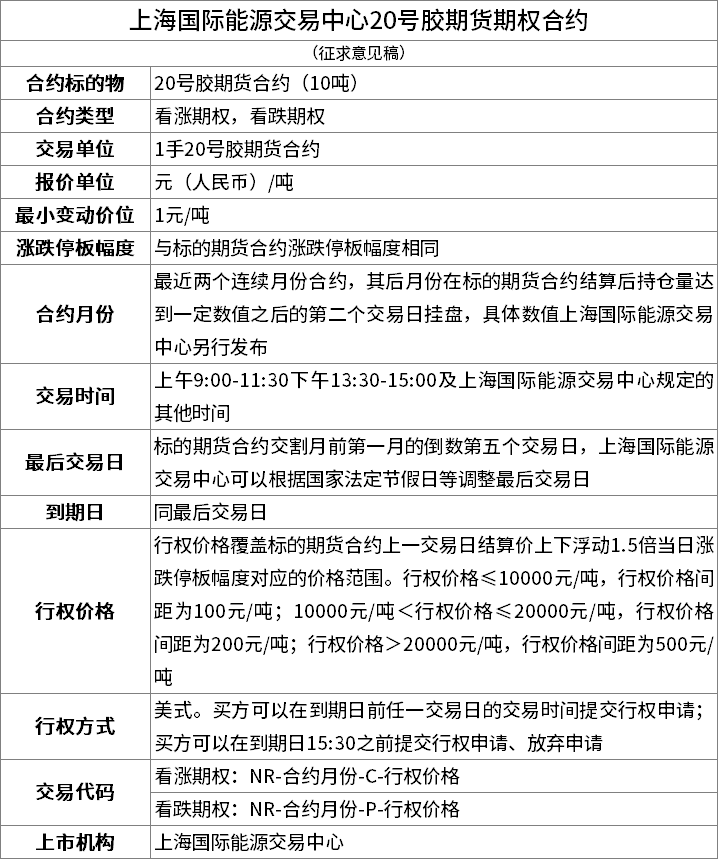
20号胶期权征求意见稿
图片来源:能源中心官网
20号胶期权合约的标的物:20号胶期货合约;交易单位:1手(10吨)20号胶期货合约;报价单位:元(人民币)/吨;最小变动价位:1元/吨。
合约月份:最近两个连续月份合约,其后月份在标的期货合约结算后持仓量达到一定数值之后的第二个交易日挂盘。
交易时间与20号胶期货合约交易时间一致,交易时间:上午9:00-10:15,10:30-11:30,下午13:30-15:00,21:00-23:00。
合约行权价格覆盖标的20号胶期货合约上一交易日结算价上下浮动1.5倍当日涨跌停板幅度对应的价格范围。行权价格≤10000元/吨,行权价格间距为100元/吨;10000元/吨<行权价格≤20000元/吨,行权价格间距为200元/吨;行权价格>20000元/吨,行权价格间距为500元/吨。
最后交易日:标的期货合约交割月前第一月的倒数第五个交易日。
行权方式:美式,买方在合约到期日及其之前任一交易日均可行使权利。
交易代码:NR-合约月份-C/P-行权价格,其中,NR是20号胶期货的代码,C和P分别代表看涨期权和看跌期权的合约类型代码。
低硫燃料油期权征求意见稿
图片来源:能源中心官网
低硫燃料油期权合约的标的物:低硫燃料油期货合约;交易单位:1手(10吨)低硫燃料油期货合约;报价单位:元(人民币)/吨;最小变动价位:0.5元/吨。
合约月份:最近两个连续月份合约,其后月份在标的期货合约结算后持仓量达到一定数值之后的第二个交易日挂盘。
交易时间与低硫燃料油期货合约交易时间一致,交易时间:上午9:00-10:15,10:30-11:30,下午13:30-15:00,21:00-23:00。
合约行权价格覆盖标的低硫燃料油期货合约上一交易日结算价上下浮动1.5倍当日涨跌停板幅度对应的价格范围。行权价格≤2000元/吨,行权价格间距为20元/吨;2000元/吨<行权价格≤5000元/吨,行权价格间距为50元/吨;行权价格>5000元/吨,行权价格间距为100元/吨。
最后交易日:标的期货合约交割月前第一月的倒数第十个交易日。
行权方式:美式,买方在合约到期日及其之前任一交易日均可行使权利。
交易代码:LU-合约月份-C/P-行权价格,其中,LU是低硫燃料油期货的代码,C和P分别代表看涨期权和看跌期权的合约类型代码。
国际铜期权征求意见稿
图片来源:能源中心官网
国际铜期权合约的标的物:国际铜期货合约;交易单位:1手(5吨)国际铜期货合约;报价单位:元(人民币)/吨;最小变动价位:2元/吨。
合约月份:最近两个连续月份合约,其后月份在标的期货合约结算后持仓量达到一定数值之后的第二个交易日挂盘。
交易时间与国际铜期货合约交易时间一致。交易时间:上午9:00-10:15,10:30-11:30,下午13:30-15:00,21:00-次日凌晨1:00。
合约行权价格覆盖标的国际铜期货合约上一交易日结算价上下浮动1.5倍当日涨跌停板幅度对应的价格范围。行权价格≤50000元/吨,行权价格间距为500元/吨;50000元/吨<行权价格≤100000元/吨,行权价格间距为1000元/吨;行权价格>100000元/吨,行权价格间距为2000元/吨。
最后交易日:标的期货合约交割月前第一月的倒数第五个交易日。
行权方式:美式,买方在合约到期日及其之前任一交易日均可行使权利。
交易代码:BC-合约月份-C/P-行权价格,其中,BC是国际铜期货的代码,C和P分别代表看涨期权和看跌期权的合约类型代码。
温馨提示:投资有风险,选择需谨慎。
在哪里买卖低硫燃料油期货?低硫燃料油期货的费用有哪些?
低硫燃料油期货行情怎么样了?低硫燃料油期货是怎么交易的?
-
养虾理财用的金融Skill是什么?国泰海通灵犀Skills实测,新手也能装
2026-05-09 13:41
-
豆包开启付费!AI行业迎来拐点,普通投资者该怎么布局?
2026-05-09 13:41
-
2026国金证券新人开户能够享受哪些福利?(含6888元品质礼包)
2026-05-09 13:41



+微信
分享该文章
