【国债期货】风险偏好回升对债市产生压制
发布时间:2026-1-13 08:57阅读:101
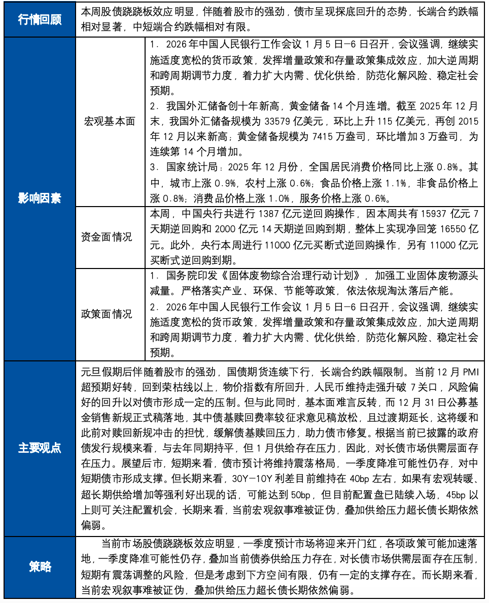
主要观点:假期后伴随着股市的强劲,国债期货连续下行,长端合约跌幅限制。当前12月PMI超预期好转,回到荣枯线以上,物价指数有所回升,人民币维持走强升破7关口,风险偏好的回升以对债市形成一定的压制。但与此同时,基本面难言反转,而12月31日公募基金销售新规正式稿落地,其中债基赎回费率较征求意见稿放松,且过渡期延长,这将缓和此前对赎回新规冲击的担忧,缓解债基赎回压力,助力债市修复。根据当前已披露的政府债发行规模来看,与去年同期持平,但1月供给存在压力,因此,对长债市场供需层面存在压力。展望后市,短期来看,债市预计将维持震荡格局,一季度降准可能性仍存,对中短期债市形成支撑。但长期来看,30Y-10Y利差目前维持在40bp左右,如果有宏观转暖、超长期供给增加等强利好出现的话,可能达到50bp,但目前配置盘已陆续入场,45bp以上则可关注配置机会,长期来看,当前宏观叙事难被证伪,叠加供给压力超长债长期依然偏弱。
策略:当前市场股债跷跷板效应明显,一季度预计市场将迎来开门红,各项政策可能加速落地,一季度降准可能性仍存,叠加当前债券供给压力存在,对长债市场供需层面存在压制,短期有震荡调整的风险,但是考虑到下方空间有限,仍有一定的支撑存在。而长期来看,当前宏观叙事难被证伪,叠加供给压力超长债长期依然偏弱。
一、 周度复盘
二、国债期货指标
三、主要影响因素
3.1
资金面情况
3.2
宏观基本面情况
写作日期:2026年1月10日
分析师
温馨提示:投资有风险,选择需谨慎。
-
养虾理财用的金融Skill是什么?国泰海通灵犀Skills实测,新手也能装
2026-05-09 13:41
-
豆包开启付费!AI行业迎来拐点,普通投资者该怎么布局?
2026-05-09 13:41
-
2026国金证券新人开户能够享受哪些福利?(含6888元品质礼包)
2026-05-09 13:41



+微信
分享该文章
