鸡蛋期货交割相关内容
发布时间:2026-1-12 14:55阅读:321
编辑:房俊
期货公司正式员工,期货业协会官网上可查询
1.交割基本规定
(1)鸡蛋期货合约的交割采用实物交割方式。
(2)客户的实物交割应当由会员办理,并以会员名义在交易所进行。
(3)个人客户持仓不允许交割。
(4)最后交易日闭市后,所有未平仓合约的持有者须以交割履约,同一客户号买卖持仓相对应部分的持仓视为自动平仓,不予办理交割,平仓价按交割结算价计算。交易所按“最少配对数”的原则通过计算机对交割月份持仓合约进行交割配对。
(5)增值税发票的流转过程为:交割卖方客户给对应的买方客户开具增值税普通发票,客户开具的增值税普通发票由双方会员转交、领取并协助核实,交易所负责监督。
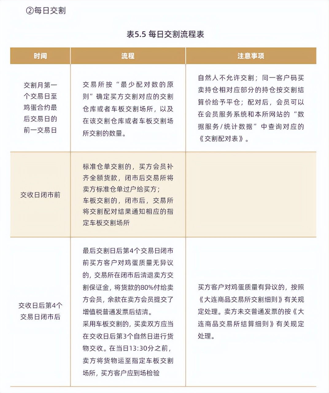
2.交割业务及流程
鸡蛋交割包括非标准仓单期货转现货交割(以下简称期转现)、每日交割和进入交割月后的一次性交割三种方式。




3.标准仓单管理
(1)标准仓单生成包括交割预报、商品入库、检验、指定交割仓库签发及交易所注册等环节。
(2)卖方发货前,必须到交易所办理交割预报,并交纳30元/吨的交割预报定金。
(3)为了保障卖方入库前有足够的库容,卖方货主应在到货3个自然日前将到货方式、数量、时间通知指定交割仓库。
(4)鸡蛋入库时,货主应提供防疫证、来自非疫区证明和车辆消毒证,并将三证提交仓库保管。
(5)商品收发重量以指定交割仓库检重为准。自鸡蛋入库之日至交收日期间的鸡蛋重量损耗由卖方客户承担,鸡蛋重量损耗在鸡蛋入库时由交割仓库代收,出库时转交给买方。
(6)入库商品质量由交易所指定的质检机构检验。其中,卫生指标在出库时根据买方意愿选择性检验。
(7)指定交割仓库对入库商品验收合格后报交易所。
(8)交易所收到完整的报送材料后,由指定交割仓库给会员或客户开具《标准仓单注册申请表》。
(9)会员或客户凭《标准仓单注册申请表》到交易所办理标准仓单注册手续。
(10)鸡蛋期货仓单最早生成日期规定为合约月份首个交易日,仓单注册日距检验报告出具日期不应超过2个交易日。
(11)为了保证鸡蛋质量的可溯源性,鸡蛋期货标准仓单不允许交易和转让。由于鸡蛋存在卫生指标不合格的风险,因此,鸡蛋期货的仓单也不允许用于质押和冲抵。
(12)标准仓单交到交易所后,不清退卖方交割保证金。
(13)鸡蛋期货的标准仓单在每个合约月份最后交割日的后一个交易日内全部注销。交易所注销鸡蛋标准仓单时,结清相关费用,并为货主开具《提货通知单》,货主必须在《提货通知单》开具后3个交易日内到指定交割仓库办理提货手续。
(14)鸡蛋期货出库采取不留样制度,货主对鸡蛋质量有异议的,应在发货日当天提出,向交易所书面说明需要复检的质量指标,并由交易所选择指定质检机构到场检验。
厂库仓单的注册、注销等环节的相关规定参照仓库仓单和我所其他品种厂库仓单规则执行。
4.交割地点
鸡蛋指定交割仓库分为基准交割仓库和非基准交割仓库,包括仓库和厂库。河南、河北、山东、辽宁等产地设为基准交割地,湖北、江苏等产地以及北京、上海、广东等销地为非基准交割地。交易所可视情况对指定交割仓库进行调整。指定交割仓库名录由交易所另行公布。
5.交割费用
鸡蛋交割手续费、取样及检验费、仓储费等费用由交易所另行规定并公布。
温馨提示:投资有风险,选择需谨慎。
合成橡胶期货交割相关内容介绍
碳酸锂期货交割相关内容介绍


问一问

+微信
分享该文章
