动力煤期货可交割煤种、品质及升贴水是如何设计的?
发布时间:2024-4-12 14:45阅读:188
编辑:宁证期货房俊
期货从业资格证号:F3047658【期货业协会官网可查询真伪】
期货开户联系方式:【点我头像进入主页查看联系方式】、【咨询TA】、【电话】、【+微信】
对于交割用的动力煤,符合交割基准品的按照基准价进行交割结算,不符合基准品标准但各项指标处于替代品范围内的,在基准价上加入升贴水进行交割结算。涉及到的指标包括收到基低位发热量、干燥基全硫、干燥无灰基挥发分、干燥基灰分和全水。
其中,交割基准价是符合交割要求的基准交割品在基准交割地的车船板交货含税价。
具体各参数对应的升贴水规定如下:
已经发货的动力煤,按实际检验结果计算货款,计算结果保留小数点后两位。
动力煤基准交割品收到基低位发热量5500千卡/千克,干燥基全硫≤0.6%,30%≤干燥无灰基挥发分≤42%,干燥基灰分≤30%,全水≤20%。
替代品及升贴水为收到基低位发热量≥4800千卡/千克,干燥基全硫≤1%,30%≤干燥无灰基挥发分≤42%,干燥基灰分≤30%的动力煤。收到基低位发热量≥5300千卡/千克时,货款结算价=交割结算价/5500x实测发热量;超过6000千卡/千克时,按照6000千卡/千克计算。
收到基低位发热量为5000千卡/千克时,货款结算价=交割结算价-90。
4800千卡/千克≤收到基低位发热量<5300千卡/千克时,货款结算价=(交割结算价-90)/5000 x实测发热量。
收到基低位发热量<4800千卡/千克,货款结算价=(交割结算价-90) / 5000 x实测发热量x 50%。
0.6%<干燥基全硫≤1%时,以0.6%为基准,每高0.1(四舍五入,保留小数点后- -位)个百分点,贴水4元/吨。
全水>20%的动力煤可以交割。全水>20%是以20%为基准,按照超出部分(四舍五入,保留小数点后一位)扣减重量(例如,实测全水为21.32%,扣重1.32%)。
收到基低位发热量检验结果低于卖方配对环节公布的收到基低位发热量,且差值超过300千卡/千克(不含)的,在上述货款计算公式基础上再减5元/吨;收到基低位发热量检验结果高于卖方配对环节公布的收到基低位发热量,且差值超过300千卡/千克(含)的,计算货款结算价时,收到基低位发热量按照“卖方配对环节所公布收到基低位发热量+300"计算。
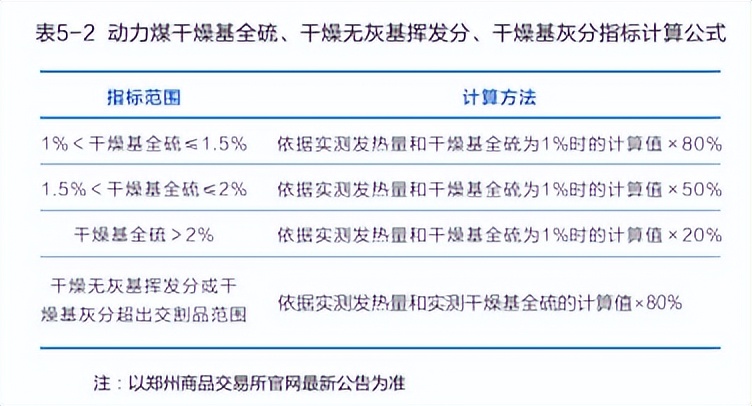
干燥基全硫、干燥无灰基挥发分、干燥基灰分指标超出交割品范围的,计算货款结算价时按照收到基低位发热量、干燥基全硫、干燥无灰基挥发分、干燥基灰分的顺序依次进行。
相关计算方法如下表5- 2所示:

温馨提示:投资有风险,选择需谨慎。


问一问

+微信
分享该文章
