豆粕期货及衍生品工具介绍
发布时间:2024-2-23 16:44阅读:194
编辑:宁证期货房俊
期货从业资格证号:F3047658【期货业协会官网可查询真伪】
期货开户联系方式:【点我头像进入主页查看联系方式】、【咨询TA】、【电话】、【+微信】
■ 豆粕期货
期货是由期货交易所统一制定的、 规定在将来某一特定的时间和地点交割一定数量和质量标的物的标准化合约。
豆粕期货是以豆粕为标的物的期货品种,于2000年7月17日在大连商品交易所上市交易。其主要功能包括:
●价格发现:期货价格是在大量的有效市场信息和充分竞争条件下形成的、体现未来市场供求变化的价格,可以弥补现货市场价格信息传递的滞后性和不完全性。
●风险管理:期货市场能够为现货企业提供管理价格波动风险和降低成本的工具。
■豆粕期权
期权是指在未来某特定时间以特定价格买入或卖出-定数量的某种特定商品的权利。它是在期货的基础上产生的一种金融工具,给予买方(或持有者)购买或出售标的资产的权利。
1.期权的功能
●更便于风险管理:企业如采用买入豆粕期权方式来避险,持有期权期间不需要缴纳保证金,不用担心后续保证金管理问题。
●更能有效度量风险:豆粕期权的权利金包含了时间、期货价格波动性风险等因素,因而在管理方向性风险的同时,还可以管理波动性风险。
●更为精细:豆粕期权合约的内容较期货合约更加丰富,体现的信息更为充分对风险揭示更为全面,利用豆粕期权进行风险管理更为精致和细密,更能满足企业多样化风险管理的需求。
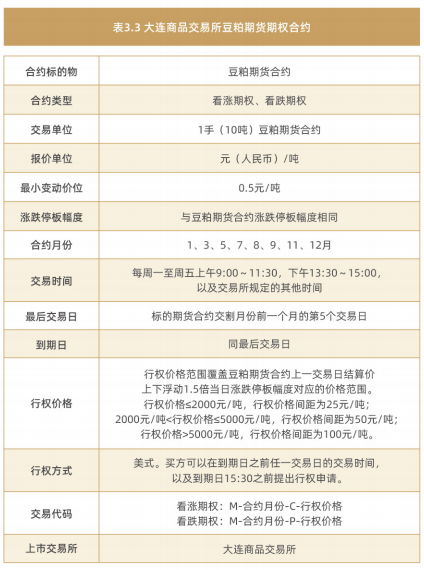
2.豆粕场内期权
场内期权又称为交易所期权,是指由交易所设计井在交易所集中交易的标准化期权。豆粕期权以豆粕期货为交易标的的期权品种,已于2017年3月31日在大连商品交易所挂牌上市。
3.期权与期货对照分析
■基差贸易
基差贸易是指买卖双方签订基差合同并以实物交收方式进行量约的业务活动。目前国际大宗商品贸易中“期货+升贴水”是一种比较主流的模式。 根据点价权的归属,可以分为买方点价和卖方点价。
1.基差贸易的功能
企业参与基差贸易的好处在于,买卖双方只需在期货价格的基础上谈判一个品质或交割地的升贴水,不仅成交价格公开、权威,透明,而且大大降低了交易成本。
2.基差交易平台
为便于企业开展基差贸易,大连商品交易所基差交易平台于2019年9月25日上线,致力于通过推广以“期货价格+基差"为定价方式的现货贸易,促进期货定价功能的有效发挥。目前,豆粕暂未在大连商品交易所基差交易平台上线,正在筹备中。
3.基差贸易与期货对照分析
■商品互换
商品互换交易,是指根据交易有效约定,交易一方为一定数量的商品、商品指数或价差组合标的,按照每单位固定价格或结算价格定期向另一方支付款项,另一方也为同等数量的该标的按照每单位结算价格定期向交易一-方支付 款项的交易。
1.商品互换的功能
● 企业可以根据自身对于风险管理的需求,通过买入互换(支付固定现金流,收取浮动现金流)锁定采购成本,通过卖出互换(支付浮动现金流,收取固定现金流)对库存进行保值。
● 互换业务可以使用授信作为保证金,可以降低企业成本,提高资金使用效率。
2.商品互换平台
大连商品交易所商品互换业务于2018年12月19日上线。商品互换业务的推出可以满足企业个性化风险管理需要,实现对手方信用风险可控,客户资金压力和套保成本降低,同时拓展和创新金融机构业务模式,实现优势互补、合作共赢。
3.商品互换与期货对照分析
温馨提示:投资有风险,选择需谨慎。
期货及衍生品都有哪些?求介绍啊!


问一问

+微信
分享该文章
