买进看涨期权的特点分析
发布时间:2022-11-22 09:10阅读:480
买进一定执行价格的看涨期权,在支付一笔权利金后,便可享有买入或不买入相关标的物的权利。
如果标的物价格短期内上涨,权利金也会随之上涨,在权利金价格上涨时卖出期权平仓,可以获得权利金差价收入。如果在到期日标的物价格在行权价之上,买进者可以行权,以低价获得标的物多头,然后按上涨的价格水平高价卖出相关标的物,获得差价利润,当这笔利润超过当初付出的权利金时,超出部分就是净利润。由此可见,在到期日,买进看涨期权的损益平衡点就是“行权价+权利金”。
在到期日,如果标的物市场价格低于行权价,则可以放弃行权,最大损失为权利金。如果在到期日之前标的物市场价格下跌,期权价格也因此下跌,可以通过提前平仓回收部分权利金,损失就更小了。
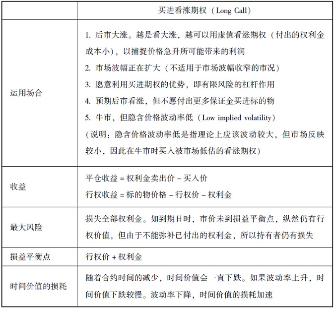
图1是买进看涨期权的损益分析图。表1是买进看涨期权的综合分析表,表中列出了买进看涨期权的一些重要特征。

图3 买进看涨期权损益图
表3买进看涨期权综合分析表


温馨提示:投资有风险,选择需谨慎。
看涨期权是什么?


问一问
+微信
分享该文章
