业绩低迷,头部基金经理何去何从?
发布时间:2021-9-6 09:19阅读:312
今年,在市场风格转换的背景下,多数头部基金经理遭遇到业绩低迷的困难,随之而来的就是巨大的压力。压力之下,头部基金经理又该何去何从?
魔咒再临
公募基金一向有“冠军魔咒”的说法,指的是前一年业绩突出的基金,第二年大概率不行,虽然名为冠军魔咒,实际指向的是那一群业绩突出的基金。
2020年大家热议冠军魔咒,结果魔咒没发威,虽然说业绩没有持续高光表现,但是很少有拉胯的,再加上当年整体行情好,下限本身也高,可以说这一年冠军魔咒是被打破了。
于是乎2021年大家就很少提这个概念了,然而就在这个时候冠军魔咒发威了,扫倒一大片。去年业绩较为突出的头部基金经理,今年普遍比较低迷,甚至有去年在排行前端什么位置,今年就在排行榜末尾什么位置的趋势,魔咒的威力发挥到极致。
相对业绩和排名压力,本来就很大了,加上头部基金经理如今这个管理规模更是吓人,持有人数量也是倍增,基金经理的压力比起前几年更大。这一轮的口碑倒下去,基金经理可能职业生涯就毁掉,基金公司可能三五年才能缓过劲儿。
高压当道
基金公司也承受着巨大压力,持有人给的压力,销售渠道给的压力。
在这个时候,要给投资者和销售渠道一个交待,还有保护好自家最宝贵的人才资源,其实挺难的。
在业绩低迷的时候,说什么长期都是苍白无力的,听者可能解读为“人都是会死的”……
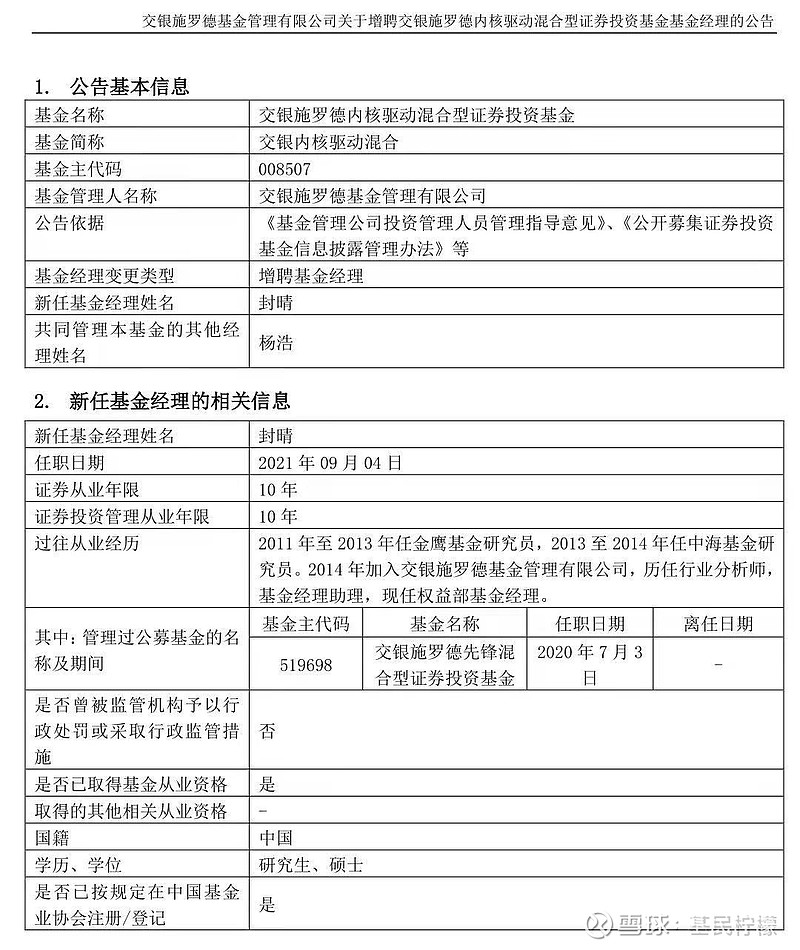
9月4日,交银施罗德基金发布公告:


旗下明星基金经理杨浩管理的 $交银内核驱动混合(F008507)$ 增聘封晴为基金经理, $交银新生活力混合(F519772)$ 增聘田彧龙为基金经理。
封晴和田彧龙都是2014年加入交银施罗德基金的,属于公司的新生代基金经理,前期业绩都还比较不错。而杨浩最近确实遇到一些困难:

无论曾经多么辉煌,这个业绩还是无法交差的。质疑声是很大的,在基金吧/讨论区很多,甚至在我的留言区也不少……
泓德基金邬传雁的事情刚过去没多久,很容易引发联想,但是柠檬君觉得还是不要多想。此前鹏扬基金的人事调整并未引发多少关注,但是鹏扬原副总李刚管理的产品今年业绩也比较差,他7月辞职离开后,公司创始人和总经理杨爱斌亲自上阵接手他留下的多只基金……
杨浩到底什么情况,边走边看吧。
何去何从
随着业绩低迷的时长在逐渐增加,头部基金经理的压力也在增加。相信后续这样人事调整的情况也不能少了。不是所有人都能扛得住重压,也不是所有的基金公司都能扛得住压力。
突然有个想法:基金经理也需要个鼓励师……
不扯那么远了,回到投资者这块,相信就继续坚持,有质疑就别坚持了,这个时候很难熬下去的。
机构视角,倾向于基金经理坚持自己的风格;个人投资者视角,倾向于不谈风格只要持续赚钱就好,这里的矛盾挺突出,基金经理该怎么选?我想很多基金经理没得选,他所擅长的就是那些……而且最坏的结局就是两边都得罪掉,职业生涯直接画上句号……这个选择真是挺难的,相信大多数基金经理会理智选择坚持做自己
低佣股票开户入群V:442557803
低佣股票开户入群V:442557803
低佣股票开户入群V:442557803
温馨提示:投资有风险,选择需谨慎。
-
2026年开启ETF投资第一步:如何挑选一只好ETF?(附低佣)
2026-01-12 13:35
-
商业航天指数ETF怎么投?政策+产业双催的布局思路
2026-01-12 13:35
-
2026年最新REITs基金名单合集,普通人怎么参与投资?
2026-01-12 13:35


问一问
+微信
分享该文章
