宁德时代的定增以及储能受益标的简析
发布时间:2021-8-13 10:08阅读:215
创业板股王宁德时代在今天盘后发布王炸公告定增募资582亿,这应该是近几年A股的最大定增。本文聊几个问题,最重要的是2-3部分。
1.宁德定增资金用途
2.宁德定增是利好还是利空
3.宁德定增利好哪些标的
1.宁德定增资金用途
65亿用于储能锂离子电池研发,项目总投入116亿;
其他400亿左右用于锂电池生产基地和研发使用;
93亿补充流通现金。

2.宁德定增是利好还是利空
中长期利好,短期不确定。但对宁德产业链整体肯定是利好。
宁德时代7月动力电池装机量已经超过半壁江山,龙头地位稳固。

结论:市场对于锂电超级赛道龙头定增的态度和其他公司是不一样的。
定增会进一步扩大宁德在动力电池领域的绝对优势。
7.17号宁德公布定增结果,6-8月发生了什么,我想大家都知道,见证了万亿巨头的崛起。

雪球上很多朋友拿宁德成立至今利润不足200亿说事,这是不合理的并且愚昧的。亚马逊头十年利润才多少,现在是多少。

3.宁德定增利好哪些标的
3.1锂电池产业链的相关标的。
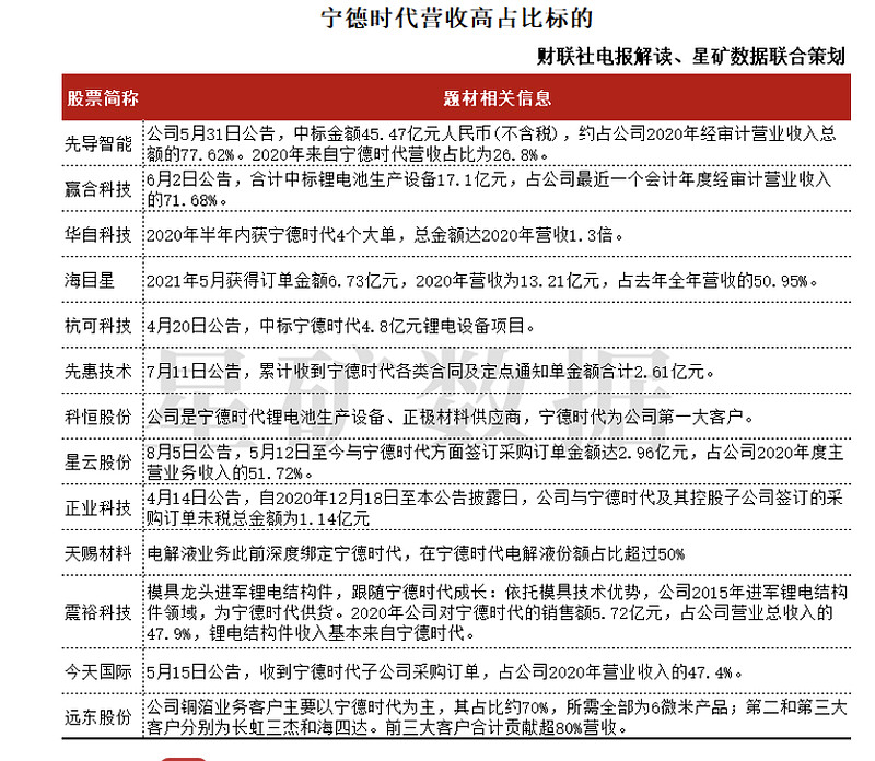
对先导,天赐,赢合这种是绝对的利好。

3.2 储能板块相关标的
3.1 科士达。
这个之前也说过,再说一次。科士达是储能的最最受益标的之一。
储能产业简要分析和标的选择(干货)
a.主要原因和宁德合资建厂,见下图。

b.宁德系产业链永福做设计规划,科士达做电池和pcs,星云做系统。储能两个占比最大就是电池和pcs。科士达最受益。目前估值相比上能和盛弘也还好。
c.合资建厂一期今年7月份全面投产,后面的业绩有保障。
3.2 星云股份
市值最小,和宁德签了新订单。业绩弹性大。5月到8月和宁德时代签订了3亿订单,占总2020年度收入的50%。并且宁德参与了星云定增。
3.3永福股份
宁德持股8%,所有和储能相关的工程设计都是永福来承接。不过这块毛利不算高,但订单量大。

在锂电和储能这么拥挤的赛道,一定要背靠大树。强烈持续的看好并持有一部分科士达。本文不构成任何投资建议
低佣股票开户入群V:442557803
低佣股票开户入群V:442557803
低佣股票开户入群V:442557803
温馨提示:投资有风险,选择需谨慎。
-
中信证券现在可以买黄金吗?有人知道吗?
2025-11-03 09:31
-
北交所怎么开户?如何开通北交所交易权限?
2025-11-03 09:31
-
一文搞懂一条产业链——【通信设备及服务】
2025-11-03 09:31


当前我在线

分享该文章
