哪一家抗肿瘤药物将被限制使用?
发布时间:2021-8-4 09:25阅读:377
限抗令的前车之鉴
2011年4月,《抗菌药物临床应用管理办法(征求意见稿)》首次公布,使得中国抗生素(抗细菌药物)的医院市场结束了持续多年的高速增长,首次出现下滑,市场萎缩率近10%。但2011年“狼”并没有来,该办法在2012年8月31日才正式实施,2013市场进一步小幅萎缩近4%,令人费解的是2013年开始,抗生素市场开始恢复增长。
2015年和2016年,相继又出台了《关于印发进一步改善医疗服务行动计划的通知》和《遏制细菌耐药国家行动计划(2016-2020)》两部新规,史上最严的限抗令犹如一把利剑挥舞而来,2016年以后,很多医院不但严格限制使用抗生素,而且门诊已经停止输液,此外,很多药店在没有处方的条件下已经不敢出售抗生素,中国的抗生素市场受到非常大的打击。
2021年4月,《关于进一步加强抗微生物药物管理遏制耐药工作的通知》,要求规范细菌、支原体、衣原体、立克次体、螺旋体、真菌等病原微生物所致感染性疾病药物治疗。限抗令范围进一步扩大(从抗菌药物扩大到抗微生物药物),《通知》同时提出,要将抗微生物药物合理使用情况纳入医院评审、公立医院绩效考核、合理用药考核等工作,并适当加大考核权重的要求。
限制级抗肿瘤药物划分的具体细则
近年,中国抗肿瘤药物费用增长速度过快,限制抗肿瘤药物滥用的具体条款也出炉了。
最新,《抗肿瘤药物临床合理应用管理指标(2021年版)》正式发文。

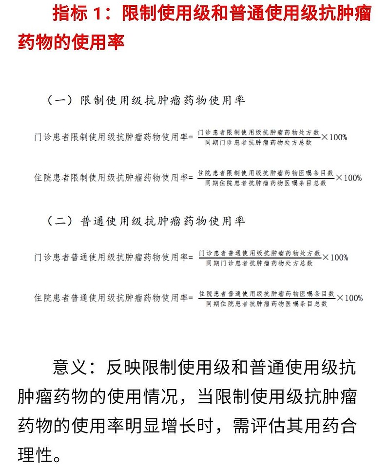
具体来说,抗肿瘤药物分为(1)限制使用级和(2)普通使用级。
限制使用级抗肿瘤药物是指具有下列特点之一的抗肿瘤药物:
①药物毒副作用大,适应症严格,禁忌症多,使用不当可能对人体造成严重损害的抗肿瘤药物。
例如,CAR-T细胞治疗、HER2-ADC药物毒副作用很大,很可能将长期纳入毒性药物管理。
②上市时间短、用药经验少的新型抗肿瘤药物。
例如,上市时间<3年的PD-1。
$君实生物-U(SH688180)$ 特瑞普利单抗(PD-1)上市时间是2018年12月17日,$信达生物(01801)$ 信迪利单抗(PD-1)上市时间是2018年12月24日,2021年12月以后,以上两种PD-1就#不纳入限制级抗肿瘤药物#。
$康方生物-B(09926)$ 派安普利单抗(PD-1)今年8月即将获批上市,要到2024年8月以后,才不会#纳入限制级抗肿瘤药物#。
康方生物/正大天晴的PD-1试图依靠销售渠道,弯道超车根本就没有任何可能。
中国批准上市的6种PD-1
再例如,第三代EGFR靶向药,贝达药业等后来者几乎没有任何市场推广机会。
阿斯利康奥希替尼上市时间早(2017年3月),每月费用低(每月费用<0.6万元),不纳入限制级抗肿瘤药物。
翰森制药的阿美替尼、艾力斯的伏美替尼上市时间太晚,纳入限制级抗肿瘤药物。
国产第三代EGFR靶向药
再例如,同样都是批准上市的来那度胺仿制药。
北京双鹭药业的来那度胺,不纳入限制级抗肿瘤药物。
齐鲁制药和正大天晴的来那度胺,上市时间太晚,纳入限制级抗肿瘤药物。
纳入限制级抗肿瘤药物的来那度胺药企
③价格昂贵、经济负担重的抗肿瘤药物。
例如,每月费用>1.5万元的抗肿瘤药物。
罗氏的贝伐珠单抗每月费用1.6万元,纳入限制级抗肿瘤药物。
复星医药的贝伐珠单抗,每月费用低,就不纳入限制级抗肿瘤药物。
纳入限制级抗肿瘤药物的贝伐珠单抗药企
其他限制条款的影响
限制级抗肿瘤药物计算方式
为了便于统计,计算公式中住院患者限制使用级、普通使用级抗肿瘤药物医嘱条目数和住院患者抗肿瘤药物医嘱总条目数均以同期出院患者的医嘱(总)条目数计算。
也就是说,通过院外药房规避监控,是不可能的。
限制级抗肿瘤药物计算方式
也就是说,PD-1后来者,例如康方生物/正大天晴、复星医药、康宁杰瑞#超适应症用药将更困难#。
综上所述,创新药在中国上市时间越早,新规就越有利于头部创新药企加强销售护城河
低佣股票开户入群V:442557803
低佣股票开户入群V:442557803
低佣股票开户入群V:442557803
温馨提示:投资有风险,选择需谨慎。
-
最新整理:2026全年A股休市日历出炉!
2026-01-12 13:33
-
2026年"国补"继续,核心变化有哪些?哪些板块&指数机会更大?
2026-01-12 13:33
-
2026A股16阳后,春季行情如何合理布局?
2026-01-12 13:33


问一问
+微信
分享该文章
