这家公司新能车业务大幅增长,深度受益比亚迪DMI
发布时间:2021-6-8 10:50阅读:390
毫无疑问新能车是A股当前炙手可热的板块,不仅仅是因为新能源车行业景气度较高,基本面很强劲,同时政策趋势和发展路劲清晰,成长空间大。当前有这么一家公司,初看平淡无奇,细看之后公司具有极高的投资价值,且公司基本面将迎来价值重估!!!
2012年3月19日,南京泉峰汽车精密技术有限公司成立,公司始终以“打造世界级的制造能力,布局全球顶级汽车产业链”为自身的发展目标。在持续的技术创新、一体化资源投入及精益运营的驱动下,公司已经具备了强大的产品研发和生产制造能力,逐步成为世界级汽车零部件一级供应商的一站式合作伙伴。截至目前,公司已与法雷奥集团、博世集团、舍弗勒集团、博格华纳集团、康奈可集团、马勒集团、麦格纳集团、西门子集团、大陆集团、采埃孚集团等全球知名的大型跨国汽车零部件供应商建立了长期稳定的合作关系,产品广泛应用于德、日、法、美四大整车系列。
公司产品种类众多,重点专注于技术含量较高的汽车热交换系统、汽车传动系统、汽车引擎系统、刹车与转向系统零部件以及新能源汽车零部件的研发与制造。
这家公司的财务初看平平无奇,但是如果看它的营收占比,我们就会发现它和其他零部件公司有着与众不同的一面:



公司2018-2020年,新能源汽车零部件的营收占比依次为9.54%、11.82%、16.3%,营收占比逐步提升,近三年复合增速30%。尤其是在2020年疫情背景下,新能源零部件营收增长超50%,券商研报解读主要受益于天津大陆MER3轴传动电机壳、PSA逆变器壳体、匈牙利博世的宝马系列逆变器壳体以及联合汽车电子公司的多个项目的增量。
不过我还是通过年报找到公司新能源客户:弗迪动力(比亚迪旗下企业)、蔚然动力(蔚来旗下)、爱驰汽车、博世、博格华纳、采埃孚、法雷奥-西门子、西门子、纬湃科技、联合汽车电子等。燃油车客户:博世、博格华纳、法雷奥、大陆、马勒、马瑞利、舍弗勒、麦格纳、蒂森克虏伯等。
可以从上述客户中看出公司作为二级经销商通过联合汽车电子和博格华纳以及大陆集团进入大众MEB、理想ONE、广汽、威马、高合、好猫(长城)等国内外新能源车企。
公司在今年一季度发布了业绩预告-----净利润4610万元至4856万元,增长幅度为2.76倍至2.96倍,业绩大增的原因:一季度客户订单需求同比大幅增加,其中,公司新能源零部件业务同比增幅预计超过50%,核心产品自动变速箱阀板业务同比增幅预计超过300%。这时候我们再去看财务报表,毛利率逐步提升,Q1净利率从去年同期6.87%提升到11.17%,这多么恐怖,根据一季度业绩指引,利润的增速是远高于营收增速的,所以公司的营收里面新能源车零部件的占比极高,这里我们就要分析在新能车全球政策的加持下,全峰汽车今年新能源零部件业务能否做到营收占比第一呢?
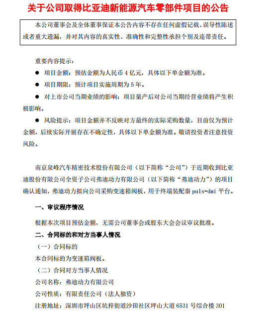
下图直接给了我答案:

公司在今年3月份获得了比亚迪的大单,而且是直供比亚迪,且用于终端装配秦puls-dmi平台。根据国信研报分析秦 PLUS DMI、唐DMI 和宋 PLUS DMI 将于 2021 年陆续上市,考虑到 DMI 平台的卓越性能与热烈的终端反馈,预计 3 款车型 2021 年合计销量有望达到 9 万辆。4亿的大单,分为5年达成,也就是平均每年8000达不溜跑不了,叠加公司和国内外新能车保持高度合作,考虑公司未来业务发展需要,公司准备在海外建设汽车零部件只能制造欧洲基地,主要用于新建新能源汽车零部件及转向系统零部件生产线。公司就一个意思:国内外的新能车这个红利我吃定了,耶稣来了也没用!
公司已经在2020年报中透露出了公司未来的发展规划:


国外业务基础扎实,本身就是第一大客户是博格华纳,享受到博格华纳输出盘、奥地利马勒的滤芯分离器 等新项目量产;另外大陆集团下纬湃科技(有上市计划)欲打入中国市场,公司本身依然会保持供应关系(通过大陆集团打入MEB),以及欧洲的大众MEB对欧洲销售;大众:你大爷还是你大爷~~

如果是国外重视氢能源的研发?
没有关系,在氢能源汽车方面,也正在配合博世集团开发相关零件,项目预计在 2021 年下半年量产。大陆集团氢能与燃料电池技术中心落户常熟,南京常熟,地理成本又有优势。
最后我们看看公司的研发投入,直接上图:

公司注重研发投入,研发人员待遇高于同行业可比公司。2016-2019 年公司研发费
用率均高于6%,高于爱柯迪、文灿股份等同业可比公司。2019 年公司有研发人员293人,占员工总人数的15.23%,2018、2019 年公司研发人员年平均工资为16.90 万元、16.97 万元,高于同行业可比公司。
泉峰在20年的时候是8000万,而爱柯迪这般体量,研发是1.2亿,但是看总市值对比,就会觉得不对劲对不?泉峰这么小的市值愿意掏和净利润相当的研发费用,换来了公司新能源零部件的大幅放量,未来公司的高端产品会继续受益新能车的景气度。并且结合公司能够直供比亚迪,长期保持高研发,海内外全方位布局,以及过硬的品质可以预测2021年公司的新能源零部件营收占比将大幅度提高至30%以上,也就表示这是一家主营新能源零部件的企业,并非低附加值的传统零部件企业!!!
总结:和胜股份价值已经重估了,券商已经有深度研报覆盖了,泉峰汽车只待二季度业绩出来,我们就可以看到这家公司在新能车领域是如何攻城略地的,目前来说A股100多家零部件企业里面没有几家在新能源零部件领域营收能够做到30%以上,泉峰汽车今年的利润、营收和高端零部件都将创上市以来的最佳!!!
温馨提示:投资有风险,选择需谨慎。
-
最新整理:2026全年A股休市日历出炉!
2025-12-29 14:22
-
2026年元旦假期国债逆回购理财怎么做?(附3天假期躺赚11天利息攻略)
2025-12-29 14:22
-
2026年A股投资参考:16家券商共识下的机会与布局
2025-12-29 14:22


问一问
+微信
分享该文章
