低硫燃料油拍一拍您,今天就上市啦!
发布时间:2020-6-22 10:53阅读:668
今天低硫燃料油期货就要上市交易啦!为了助您更快了解低硫燃料油期货的交易知识,小编帮您整理了这些重要资料,还没有查看的投资者大大们赶紧来瞧瞧吧!
1、上市时间
低硫燃料油期货自2020年6月22日(周一)在上海国际能源交易中心上市交易。
2、交易时间
每周一至周五,09:00-10:15、10:30-11:30和13:30-15:00,连续交易时间,每周一至周五21:00-23:00。法定节假日前第一个工作日(不包含周六和周日)的连续交易时间段不进行交易。
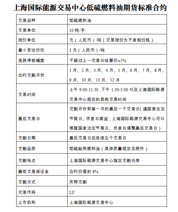
3、挂牌合约及合约详情
首批上市合约为LU2101、LU2102、LU2103、LU2104、LU2105、LU2106。LU2101的最后交易日为2020年12月24日(周四),交割期为12月25日(周五)、28日(周一)、29日(周二)、30日(周三)和31日(周四)。

4、挂牌基准价
LU2101、LU2102、LU2103、LU2104、LU2105、LU2106合约的挂盘基准价为2368元/吨。
5、最大下单数量
低硫燃料油期货合约的限价指令单次最大下单手数500手,无市价下单指令。
6、涨跌停板幅度
低硫燃料油期货涨跌停板幅度为±13%,上市首日涨跌停板幅度为其2倍。
7、持仓限额
低硫燃料油期货合约在上市运行不同阶段一般持仓的限仓比例和持仓限额如下所示:
8、交割方式及单位
低硫燃料油期货合约采用实物交割、保税交割和仓库交割;交割单位为10吨,交割数量应当是交割单位的整数倍。
9、交割品质
用于实物交割的低硫船用燃料油,质量应当符合上海国际能源交易中心低硫燃料油质量标准;低硫燃料油不实行商品注册管理。
温馨提示:投资有风险,选择需谨慎。
低硫燃料油期货开户条件、低硫燃料油怎么开通
在哪里买卖低硫燃料油期货?低硫燃料油期货的费用有哪些?
低硫燃料油期货行情怎么样了?低硫燃料油期货是怎么交易的?
-
REITs打新日历:钱江隧道项目 ⌈隧道REIT⌋ 本周三4月1日发售!(附认购操作指南)
2026-03-30 14:46
-
官方定调“词元”!两年千倍增长的AI新赛道,核心机会全梳理
2026-03-30 14:46
-
社保基金“抄底”信号!长线资金压舱,这三大方向值得普通人借鉴
2026-03-30 14:46


问一问
+微信
分享该文章
